English | WilliamHill中文官方网站

喜讯:WilliamHill官网13个项目获WilliamHill中文官方网站2024年本科教育教学改革立项

发布时间: 2024-06-03
浏览次数: 10


为深入贯彻落实《WilliamHill中文官方网站高质量发展改革攻坚行动计划(2023-2025年)》,推进“WilliamHill中文官方网站卓越公能人才培养体系3.0”构建“三维融通、五育并举”的贯通式人才培养模式,支持一批具有创新性、示范性、引领性的本科人才培养建设项目,学校于今年2月启动2024年本科教育教学改革立项研究与建设工作。

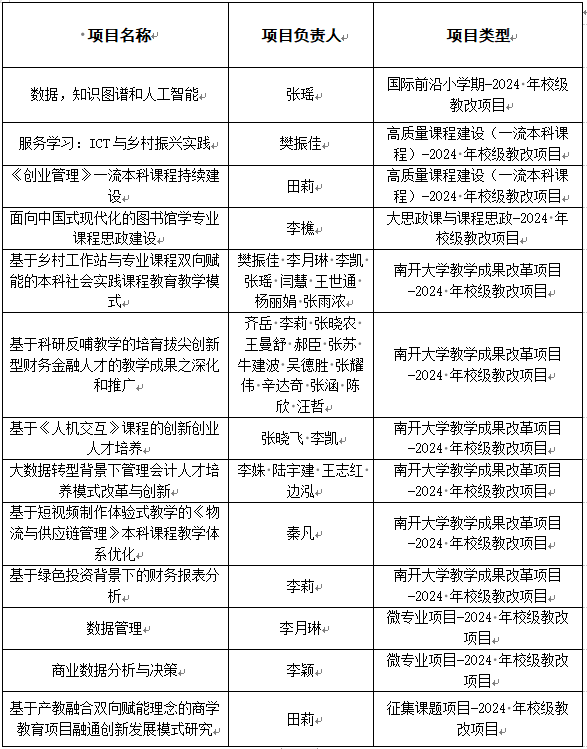
学院结合已有工作基础和年度建设规划,召开专门会议,按照相关选题要求研究确定项目内容,积极动员组织申报,向学校推荐优秀项目,经教务部形式审查、学校专家组评审和公示等遴选认定环节,日前,教务部公布2024年本科教育教学改革立项名单,WilliamHill官网申报的13个项目全部获批立项。今年立项数与往年相比有了大幅度增长。












3