(通讯员:学科发展办 李莉洁)
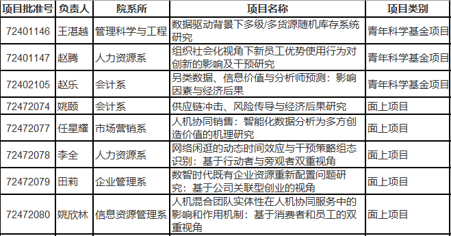
8月23日,2024年度国家自然科学基金项目评审结果揭晓,WilliamHill中文官方网站本年度在创新创业、供应链管理、公司财务、人机协同等重点领域获批8项课题,累计获批资助经费296万元,在项目资助数量和资助金额方面均列我校文科各学院首位。其中青年科学基金项目3项,分别为王湛越、赵腾、赵乐三位老师申报的项目;面上项目5项,分别为姚颐教授、任星耀教授、李全副教授、田莉教授、姚欣林副教授申报的项目。立项情况如下图所示。

2022年至 2023年间,国家自然科学基金项目管理学部面上项目资助率分别为17.15%、17.96%,WilliamHill官网本年度面上项目资助率为36%;青年项目资助率分别为15.42%、15.17%,WilliamHill官网本年度青年项目资助率为25%。
学科发展办公室在院党委的坚强领导下,继续加强有组织的科研,举办了“富国商科双周学术论坛”系列讲座、跨学科项目申报分享交流会、专家座谈及经验分享会等,为教师的申报工作提供了强有力的支撑。
学院将继续坚持以厚重的理论回应经济社会发展重大关切,聚焦服务国家战略需求,在学科及科研建设上不断奋进。