English | WilliamHill中文官方网站

WilliamHill中文官方网站李勇建教授在管理学顶刊ISR发表研究成果

发布时间: 2025-11-13
浏览次数: 115


近日,WilliamHill中文官方网站李勇建教授和其毕业博士生王昱升、白轩铭,与美国新墨西哥大学安德森管理学院Xin (Robert) Luo合作的论文Transferring, Eliminating, or Both? The Strategic Impact of Resale Platforms and Consumer Learning on Coping with Consumer Uncertainty在信息系统与管理科学交叉领域的国际顶级学术期刊Information Systems Research 发表,实现WilliamHill中文官方网站在该期刊零的突破。其中,博士生王昱升2025年毕业后赴香港理工大学物流与航运学系任研究助理教授,博士生白轩铭2021年毕业后在天津大学管理与经济学部任助理教授。


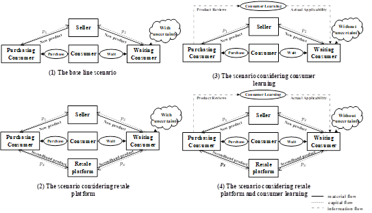
本研究聚焦企业对于消费者不确定性的应对策略,并首次剖析转移与消除手段对于企业利润与环境影响的内在影响机制。一直以来,经验商品的特性只能通过购买和使用来确定,其销售与消费者的策略等待行为交织在一起,这种等待行为通常是由消费者感知到的风险和对商品适用性的有限了解驱动的。这种谨慎的做法可能导致卖方的利润减少。然而,网络经济平台的快速增长催生了这一现象的显著逆转。转售平台已成为消费者将其风险负担转移给他人的策略出口,而地理距离的消除使他们能够通过在线评论收集商品适用性的见解,从而有效消除他们感知的风险。尽管有这些变革性的发展,但围绕转售平台和消费者学习对消费者行为和卖家策略差异影响的研究仍然明显缺乏。

为了有效解决这一差距,本文构建了一个两阶段博弈分析模型,以明确转售平台和消费者学习之间复杂的冲突和互动。具体来说,本文核心刻画和对比了四种情景,以揭示转售平台与消费者学习的独立与组合影响,并针对性探究应对策略。


  主要管理启示如下:(1)区别于前人研究,本文识别出转售平台的间接影响新机制,即其会加剧消费者等待行为,从而放大平台对于企业的负面作用;(2)本文同样揭示了消费者学习的双刃剑效应:既能消除风险又会加剧等待行为,而等待折损的存在同样会扭转传统认知中学习的正面作用;(3)本文确定了借助不同途径(即转售平台与学习)应对消费者不确定性的优先级:转售平台更适用于高成本必需品,学习则更适用于奢侈品或低成本必需品,而两种途径均不适用于适中成本的必需品;(4)企业利润与环境的双赢条件则要更加严苛,转售平台仅能为更迫切的低成本必需品而学习仅能为更不迫切的奢侈品带来双赢结果;(5)转售平台与消费者学习的作用机理存在潜在冲突,无法永远产生1+1>1的组合效果。

Information Systems Research是国际管理学界公认的顶级期刊,属UTD24FT50ABS4*期刊,在国际管理学界享有极高的学术声誉。该刊聚焦信息系统对企业、组织和社会的影响,覆盖信息技术、管理科学、经济学、心理学等多个学科的交叉研究。

  李勇建教授,WilliamHill中文官方网站管理科学与工程系主任、人文社会科学研究部常务副部长。国家杰出青年科学基金获得者,中国青年科技奖获得者,中国科协“面向未来产业的制造创新生态系统研究团队”负责人、首席专家,天津市“131”创新型人才“供应链管理”团队负责人、首席科学家。研究领域包括物流与供应链管理、平台经济与运营管理、智能驱动的决策优化等。在国内外知名管理类学术期刊发表论文140余篇,其中SCI/SSCI收录论文100余篇;出版学术专著6部,其中专著《生产者责任延伸理论及其在中国的实践研究》入选国家哲学社会科学成果文库。作为首席专家主持国家社科基金重大项目、国家自然科学基金重大研究计划和重点项目、教育部人文社科重点研究基地重大项目等项目多项。兼任中国系统工程学会常务理事、管理科学与工程学会常务理事等学会职务;SUSOC期刊主编,MSCRANBRI副主编,以及系统工程理论与实践、运筹与管理、控制与决策、中国管理科学等期刊编委。

原文链接:https://pubsonline.informs.org/doi/10.1287/isre.2023.0659